LoopLess:
A Low-Friction Reset Tool for Breaking Mental Spirals


Loopless is a concept mobile app designed to support users in moments of overwhelm. Rather than focusing on long-term habits, it targets the immediate “spiral moment” — when thoughts loop, attention scatters, and taking action feels difficult. Through simple, low-effort interactions, it offers a gentle reset that helps users regain a sense of control.
4 months
End-to-end UX Designer & Researcher
Wellness apps
Challenge
Most digital wellness tools rely on structure: routines, tracking, or guided sessions. They assume users have the focus and intention to engage. However, during moments of anxiety or cognitive overload, this assumption breaks down.
For many users experiencing anxiety or ADHD, overwhelm leads to a mental spiral — where executive function drops and avoidance becomes the easiest option. In this state, even helpful tools can feel like effort. The challenge was to design an intervention that works withinthat moment, without adding friction or pressure.
Outcome
Loopless reframes emotional support as an immediate, low-effort interaction. Instead of requiring commitment, it provides a simple reset designed to interrupt the spiral in real time. The experience prioritises clarity, minimal decision-making, and instant engagement, allowing users to pause, ground themselves, and regain control.
+50%
sustainable choices made
+65%
engagement with eco features
+80%
user awareness of impact
HMW questions
Primary HMW
How might we help users interrupt a mental spiral in real time without increasing cognitive load?
Supporting HMWs
How might we design an intervention that remains accessible when executive function is reduced?
How might we replace avoidance behaviours like doomscrolling with something restorative but equally frictionless?
How might we create a reset experience that feels supportive rather than corrective?
Research
The goal of this phase was to understand how overwhelm manifests in real time, and why existing tools fail to support users in that moment. Given the behavioural and state-dependent nature of the problem, I prioritised qualitative research to capture lived experiences.
Semi-structured interviews
I conducted 4 semi-structured interviews with individuals who regularly experience anxiety-related spirals or executive dysfunction. The focus was not on mental health in general, but on a specific moment: the first few minutes of a spiral.
Participants described:
what triggered the state
what they did immediately after
why they chose that action
whether they considered using any tools
Key Observations
A consistent pattern emerged across interviews:
“It just feels like too much to start.”
“I’ll open Instagram without thinking.”
“Even breathing exercises feel like effort.”
Spirals typically followed a progression from trigger → cognitive escalation → passive avoidance → frustration. Importantly, avoidance behaviours (such as scrolling) were not described as enjoyable, but as the easiest available option.
Thematic Analysis
Interview transcripts were analysed using a thematic analysis approach. I coded responses around 3 recurring themes: reduced executive function, avoidance as low-effort coping, and resistance to multi-step interventions. This helped shift the framing from “users need better tools” to “users need less friction.”

Competitive Audit
In parallel, I conducted a focused audit of leading wellness and productivity apps, including meditation platforms and mood-tracking tools. The analysis examined entry friction, required decision-making, onboarding depth, and cognitive demand during first use.
Most platforms assumed:
• The user is proactive
• The user can choose between options
• The user can commit to a timed session
These assumptions conflict directly with the spiral moment described in interviews.
Key Research Takeaway
The primary barrier during a spiral is not awareness of coping strategies, but the cognitive effort required to initiate them. Any effective intervention would need to minimise choice, reduce interaction steps, and provide immediate engagement without commitment.
Design
Design Direction
Research showed that during a spiral, users don’t need more content — they need less friction. The focus shifted from adding features to enabling an immediate, low-effort reset.
This led to three guiding principles:
Reduce decision-making
Prioritise instant interaction
Avoid corrective or performance-driven language
Concept Exploration
Early sketches explored guided exercises, content-based tools, and single-action resets. The first two introduced too much cognitive effort, so the concept was narrowed to a simple emotional check-in followed by an immediate grounding interaction.
The direction became clear: one dominant action per screen, with no clutter or layered navigation.
Structure and Flow
Wireframes focused on reducing steps between opening the app and accessing relief.
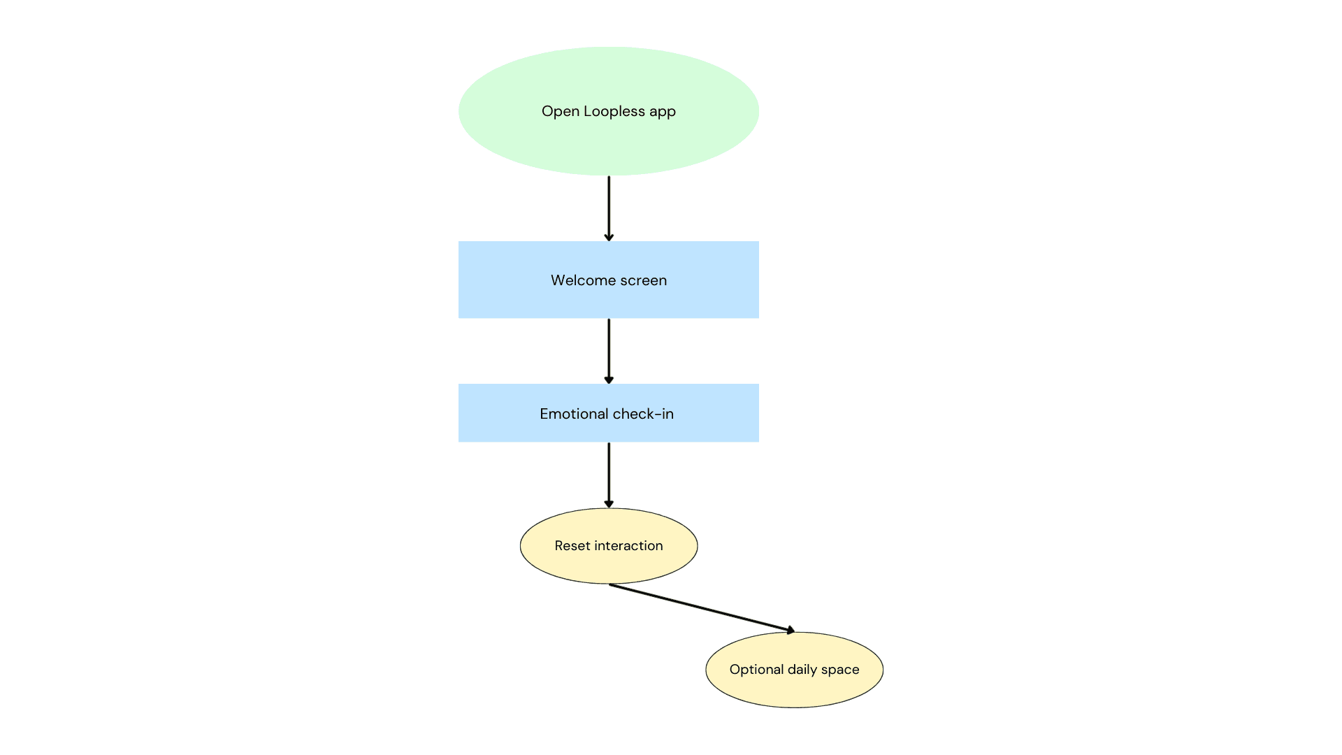
Flow:
Welcome → Check-in → Reset → Optional daily space
Each screen supports a single action, keeping the experience quick and effortless.
Visual Language
The interface was designed to feel calm and low-pressure. High contrast, dense layouts, and sharp elements were avoided in favour of soft gradients, generous spacing, and rounded components.
The reset screen centres around a single breathing anchor, reinforcing focus and immediacy.
Testing & Iteration
Testing Approach
I conducted lightweight usability testing focused on emotional response and friction rather than task completion.
Participants were asked to simulate a moment of overwhelm and move through the app from entry to reset, observing hesitation, interaction speed, and overall emotional response.
Key Feedback
Participants responded positively to the minimal interface and immediate interaction. The breathing screen was described as “calming” and “clear,” while some hesitation appeared during the emotional check-in.
“I don’t want to think too hard about how I feel. I just want something to happen.”
Iteration
Based on this, the check-in was simplified to reduce effort and make the reset more prominent.
Adjustments included:
Simplifying the check-in hierarchy
Increasing contrast on the primary action
Reducing secondary text
Removing setup from the reset interaction

High-fidelity prototypes - app
High-fidelity prototypes - trolley


Reflection
This project shifted the focus from designing for goals to designing for a specific emotional state. Instead of adding features, the challenge was to reduce friction and create a simple, immediate intervention.
A key takeaway was how quickly cognitive load increases through small design decisions. Even minor elements — extra buttons, additional copy, secondary actions — can undermine an experience intended for overwhelm. This reinforced the importance of intentional simplicity and designing around real user states.
If developed further, I would explore adaptive interventions based on user patterns and expand testing across different types of spirals.



